Integración del SDK de Menta
Al incorporar nuestro SDK en tu aplicación, accedes a una capa de abstracción que te permite aprovechar al máximo todas las capacidades de nuestra plataforma de pagos. Esta integración resuelve procesos complejos como:
- Autenticación segura
- Gestión de llaves criptográficas y cifrado
- Lectura de tarjetas EMV
- Configuración y conexión con APIs de Menta
- Consulta y reportería de transacciones
- Generación y envío de comprobantes por correo
- Gestión de la impresora del dispositivo
Además, el SDK se encarga del armado completo de la mensajería para operaciones como pagos, anulaciones, devoluciones y reversas, reduciendo significativamente el esfuerzo de implementación y los errores operativos.

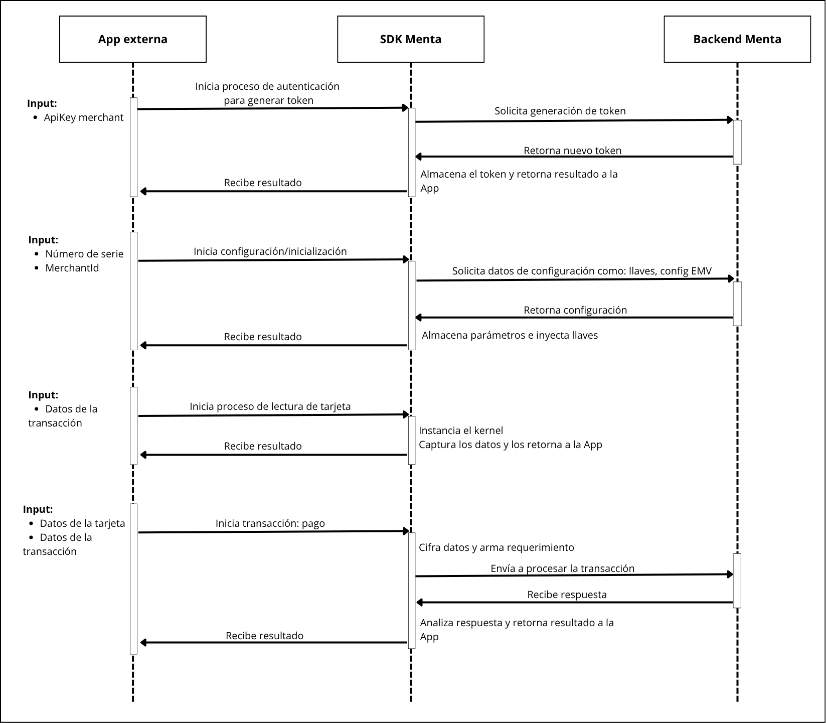
A continuación, se muestra un diagrama de secuencia que ejemplifica la interacción entre una App externa (integración del cliente) y el SDK de Menta durante el proceso de un pago con tarjeta presente.
Este flujo refleja cómo el SDK se encarga de las operaciones críticas como la lectura de tarjeta, cifrado de datos y conexión con el backend de Menta, para que la App solo deba orquestar la lógica principal de la operación:

En esta documentación, encontrarás una descripción detallada de los pasos necesarios para llevar a cabo la integración, junto con ejemplos reales que en su mayoría son extractos de código fuente recopilados de nuestra propia aplicación.
¡Comencemos!
Pre requisitos
Antes de comenzar con el proceso de integración, es fundamental asegurarse de que todas las bases estén cubiertas para una experiencia fluida y exitosa. Los pre requisitos aquí detallados son esenciales para garantizar una implementación sin contratiempos y para aprovechar al máximo las capacidades de nuestro SDK.
| Prerequisito | Detalle | Responsable |
|---|---|---|
| Alta de customer | Durante este proceso se creará un identificador único en la plataforma de Menta destinado al cliente. Este identificador se entregará a través del medio de comunicación que se establezca entre Menta y el cliente. Cabe aclarar que este identificador se usará posteriormente para la creación de comercios y de API Keys. | Menta |
| Alta de usuario para el customer | En este proceso se creará un usuario y una contraseña para acceder al Back Office (BO) de Menta. Estas credenciales le llegarán al cliente por correo. Desde allí podrá dar de alta comercios, consultar transacciones, entre otras funcionalidades. Como parte del proceso de integración y en caso de ser necesario, Menta proporciona un recorrido guiado para explorar el BO. | Menta, Cliente |
| Alta de comercios | Este proceso puede llevarse a cabo a través de BO utilizando las credenciales creadas previamente o mediante la implementación de la API-Merchant. | Cliente |
| Generar API Keys | Las API Keys son el mecanismo de autenticación implementado en el SDK que permite realizar operaciones como pagos o anulaciones. Para el alta de estas Keys se requiere el identificador de customer y de comercios creados previamente. La creación se realiza mediante el API-Auth. | Cliente |
| Terminal en modo debug | Menta proveerá una terminal de pago configurada en modo debug para facilitar el desarrollo y la depuración durante el proceso de integración. | Menta |